2021年11月20日上午,由华东政法大学主办,华东政法大学政治学与betway西汉姆联官网、华东政法大学社会管理与公共安全研究中心承办的“第四届全国社会公共安全案例大赛”决赛通过云端平台正式举办。我院两支参赛队伍在决赛中发挥出色,分获大赛一等奖、三等奖。继上届获得一等奖后,我院学子再次获得该项大赛最高奖。
本届大赛自7月份启动以来,吸引了来自浙江大学、四川大学、山东大学、吉林大学、外交学院、华东政法大学等国内著名高校的大学生队伍参与报名并提交案例分析报告。经过了初赛的严格筛选,最终22支队伍突破重围,进行这场激烈的“云端竞技”。

图 1 第四届全国社会公共安全案例大赛决赛
该大赛面向全国高校全日制本科生和研究生,旨在为关注社会公共安全问题的同学提供一个沟通交流和专业切磋的平台,帮助新时代学子加深理论学习、投身专业实践,推动互动交流。大赛将着力激发学生从社会公共安全事件(包括但不限于疫情防控以及其他公共卫生事件、自然灾害、事故灾害等,但必须基于社会安全的角度分析)的具体案例入手,积极关注社会公共安全问题,切实提升分析社会公共安全问题的能力和社会责任感。

图 2 决赛现场
决赛现场,由华东政法大学政治学与betway西汉姆联官网副院长汪伟全主持开幕式,华东政法大学副校长张明军、华东政法大学教务处处长洪冬英、华东政法大学政治学与betway西汉姆联官网院长任勇进行致辞。决赛评委由武汉大学政治学与betway西汉姆联官网教授、博导容志,上海师范大学教授、博导、公共管理一级学科负责人何精华,《探索与争鸣》杂志主编叶祝弟,上海浦东上钢新村街道办事处党工委副书记董静,中共上海市委宣传部政策研究室、博士屈涛,东华大学人文学院副教授邓志锋等六位专家担任,对22支队伍进行现场考察与打分。


经过充分准备和激烈角逐,来自我院的两支学生队伍脱颖而出。由行政管理系的刘锐副教授指导,行政管理专业2020级本科生夏凡、冯城妮、贾子涵,以及劳动与社会保障专业2020级本科生单浩楠、苏祎凝组成的“快乐星球队”,完成了《游园何以成为忧园?——基于网格化协同治理的成都市“孩子的院子”游乐园事故分析》的案例分析报告,并通过决赛现场8分钟的陈词环节和7分钟的答辩环节,表现优异,荣获大赛一等奖。
由行政管理系郭金云副教授指导,劳动与社会保障专业2019级本科生白佳夕、王思雨,行政管理系2019级本科生付源溟,以及土地资源管理专业2019级本科生黄思睿、廖珊组成的“答辩完就开派队”,完成了《畸形“饭圈”何以正骨:公共安全视角下偶像崇拜失范乱象及对策研究——基于互动仪式链理论》的案例分析报告,获得大赛三等奖。

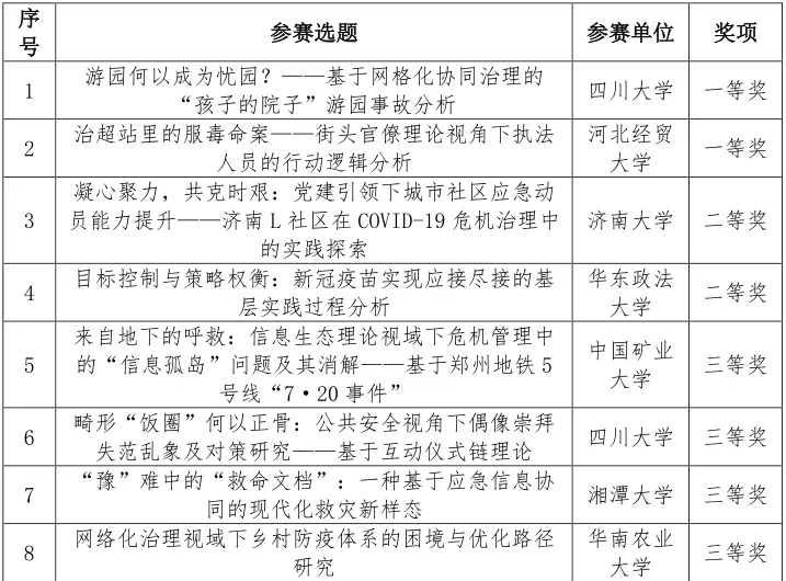
图 4 获奖名单
我院始终重视培养学生的学科素养和实践能力。参赛同学在本次比赛中充分展现了公管学子良好的精神风貌。相信川大学子定能够在往后的专业竞赛中不断突破自我,努力成为崇高理想信念、深厚人文底蕴、扎实专业知识、强烈创新意识、宽广国际视野的的公共管理人才。
来源:行政管理系
撰稿:冯城妮 白佳夕等
图片来源:腾讯会议电脑端截屏
审稿:范逢春